123-beat365英国官方网站
学生工作
  “导学同行 心海向阳”…
  beat365英国官方网站召开学生思政…
  关于组织开展2024年春季…
  beat365英国官方网站关于开展2024…
  关于做好2024年寒假期间…
  关于严肃考风考纪的通知
  关于组织开展2023年秋季…
  关于开展2023年全院学生…
  奋进青春 追光筑梦 强国…
  家校合作,共育英才|自…
 
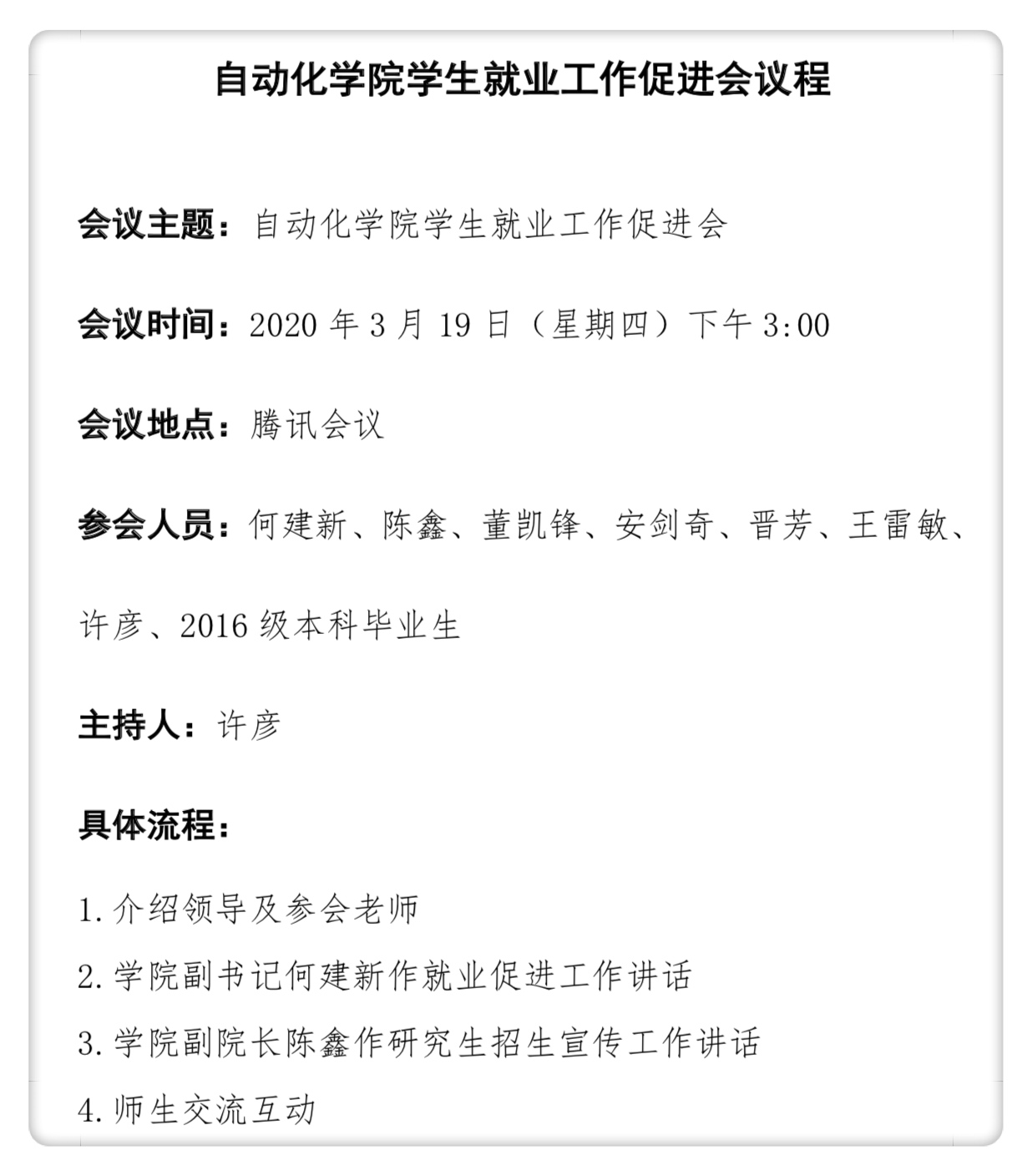
beat365官网召开2020届毕业生就业工作促进会

  为全面落实学校《关于切实加强2020届毕业生就业工作的通知》的要求,坚持做好“一手抓好疫情防控,一手抓好就业工作 ”,切实帮助学生顺利、尽早就业。3月19日下午,beat365官网召开2020届毕业生就业工作促进会,学院党委副书记何建新、副院长陈鑫、各系主任和教师、2016级毕业生等共94名师生参加,会议由毕业生辅导员许彦主持。

  何书记从三个方面帮助同学们梳理了思路:第一,指出要认清形势,充分利用好国家和学校为毕业生提供的资源;第二,强调就业目标明确,每位同学均应积极关注就业,抓住最佳就业时机;第三,分析了考研和签约的关系,指出学院大力鼓励支持考研,同时每位同学对自身状况要有准确评估,合理做出选择。陈院长就beat365官网研究生招生政策方面作出解释,指出随着考研竞争的日趋激烈,提醒同学们要充分认清现状,建议“一颗红心,两手准备”。自控系主任安剑奇老师从读研心理角度剖析了打算考研二战学生的想法,提醒同学们要充分认清自己,找到适合自己的发展道路。测控系主任董凯锋老师就就业与考研二战利弊的角度展开分析,建议同学们抓住时机,早决断,早行动。晋芳老师、王雷敏老师、许彦老师就具体问题分别展开发言。

  同学们积极交流互动,就目前在求职、研究生复试等方面提出了具体问题,老师均予以认真解答。

  本次促进会召开恰逢其时,有效地帮助同学们梳理了思路;学生表示很受启发,应充分利用好居家时间,积极采取就业的行动,作出合理选择与规划。